您的瀏覽器不支援JavaScript功能,若網頁功能無法正常使用時,請開啟瀏覽器JavaScript狀態。
跳到主要內容區塊
:::
網站導覽
English
中文
小
|
中
|
大
訊息公告
焦點新聞
活動訊息
宣導事項
反詐專區
徵才專區
護理人員甄試專區
採購專區
登革熱防治專區
誘卵桶監測資訊
春節醫療服務專區
食品安全資訊專區
活動/講習日期異動公告
本局介紹
組織架構
首長介紹
業務職掌
交通資訊
人事園地
公文附件下載區
廉政園地
會計園地
業務專區
疾病管制業務
醫事管理業務
食品藥物管理
心理健康管理
國民健康管理
檢驗中心業務
綜合企劃服務
長期照護業務
專業人員區
醫事管理資訊
護理機構資訊
證照服務
廣告申請(醫療/藥物)
糖尿病共同照護網
代謝症候群防治專區
基層醫療院所死亡通報
教育訓練專區
講義下載專區
主題專區
臺南市政府登革熱防治中心
臺南市政府生物資料庫
健康飲食運動地圖網
長者社區資源整合運用平台
社會安全網 -關懷e起來
幼兒專責醫師制度計畫專區
科學算病館原慢性疾病風險評估平台
便民服務
為民服務窗口
我要留言
臺南市所屬醫院資訊平台
身心障礙者各項連結專區
行政相驗專區
衛生保健志工
各區衛生所門診服務
各項費用收費標準
各項申請表單下載專區
委託檢驗申請表單下載
第二官方語言
常見問答集
本局臉書帳號
遊說法資訊專區
檔案應用專區
長期照護專區
資訊公開
政府資訊公開
個人資料保護
施政計畫及成果
補助公告專區
視覺化查詢
統計年報
統計分析
預告統計發佈時間表
性別主流化專區
公務統計方案
衛生局預算及決算書
市政府總預算及總決算書
統計通報
公開徵信
內控聲明書
公共衛生年報
支付或接受之補助
利益衝突迴避公開專區
揭弊者保護專區
「台南市立醫院招商案行政透明」廉政專區
搜尋
Home
訊息公告
徵才專區
:::
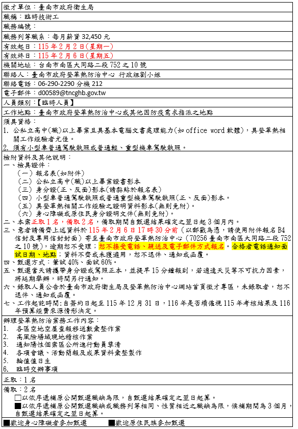
【徵才公告】臺南市政府登革熱防治中心臨時技術工
分享至
臉書分享
twitter分享
公告
odt檔下載, 報名表
pdf檔下載, 報名表
點閱數
47 上架日期
2026/2/2 更新日期
2026/2/2
回上頁
:::
點選收合